关于成都市实验外国语学校雅安校区(小学部)招聘工作人员的公告
雅安市成实外是由雅安市政府引进,雨城区教育局提供硬件设施,成实外教育集团承办的一所K12的学校。雅安雨城区成实外学校(小学部)位于雅安市雨城区草坝镇,占地50亩,计划招生1100人,是成实外教育集团旗下的一所高品质住宿制管理小学。管理团队及骨干教师由成外附小、实外附小本部精锐力量组成,新聘教师均来自各大名校或经本部实战跟岗严格选拔的优秀毕业生。学校与成都市实验外国语学校附属小学一脉相承,办学理念、办学思想、办学模式一致。
学校依托生态雅安,办生态教育。立足传统文化教育,打造和雅特色课程。培养气雅善思,爱劳健体,尚美创新,内心有力量,具有社会情怀的幸福公民。学校与雅安雨城区成实外学校中学部唇齿相依,互为补充,共享教育资源和教育环境,优秀学子将直升入中学部。
学校特色:
立足和雅文化:关系为基;关注需要;尊重差异;长善救施
立足和雅课堂:国学经典;全科阅读;思维体操;英语小班
立足和雅课程:言行外修生命内需,发展探索职业体验
护佑安全运动健康,融合创新国际视野
传统国学国外经典,匠心匠师独特创意
生活劳动求真善美,体验换位家校共育
家长教师成长互助,共竞求进合学互助
校风雅正环境育人,树立理想践行理想。
教师福利:
1、按国家规定购买五险一金
2、学校提供宽敞舒适的教师公寓,工作日供应工作餐
3、学校教师子女就读集团学校享受优惠政策
4、教师职称评定、评优评先与其他学校享受同等待遇
5、集团定期举行内部培训,学校组织参加省市国家级培训出国游学参加国际交流等
6、教师薪资面议
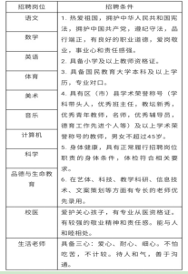
岗位需求:

学校地址: 雅安市雨城区草坝镇文教新城(距雅乐高速出口500米)
联系方式:咨询电话:18383505777 15756302219
请应聘老师将个人简历发至QQ邮:2938692590@qq.com

