安徽省颍上第一中学2021年公开引进人才公告
为深入贯彻落实《中共中央国务院关于全面深化新时代教师队伍建设改革的意见》,加快我县高中教育发展,根据《中共阜阳市委阜阳市人民政府关于进一步加强人才工作的意见》和《颍上县人才新政二十四条》文件精神,经研究,安徽省颍上第一中学现面向社会公开引进人才35名,现将相关事宜公告如下。
一、引进原则
引进工作坚持德才兼备的标准,遵循公开、平等、竞争、择优的原则,主要采用面试的方法,综合评价,择优聘用。
二、引进条件
引进对象为“双一流”“985”“211”全日制普通高校本科毕业生,全日制普通高校硕士研究生,且必须符合以下条件:
1.具有较高的政治素质,热爱教育事业,师德高尚,身体健康,无违规违纪行为。
2.年龄在35周岁及以下(1985年4月7日<含>以后出生)。
3.具有相应学历及学位证书。
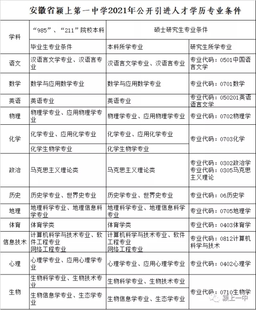
4.全日制普通高校硕士研究生,第一学历为全日制普通高校本科,且本科所学专业和研究生所学专业均符合专业条件要求(见附件)。
5.“双一流”“985”“211”全日制普通高校本科毕业生,所报考岗位学科与教师资格证(含《中小学教师资格考试合格证明》)上学科一致或所学专业符合报考岗位专业条件要求(见附件)。
三、引进岗位计划

四、引进程序
人才引进工作由县委人才办、县委编办、县教育局、县人社局、县财政局共同组织实施,相关信息通过颍上教育资源网(http://www.ahysedu.cn)向社会及时发布。
(一)报名
1.报名时间。报名时间为2021年4月12日上午9:00至2021年4月22日16:00,逾期不再补报。
2.报名方式。网上报名,报名网站为颍上县人事考试网上报名系统(http://ahys.pzhl.net/index.php)。
3.信息录入。报考人员登录颍上县人事考试网上报名系统进行报名,签署“诚信承诺书”,填写《安徽省颍上第一中学2021年公开引进人才资格审查表》,上传本人电子照片(近期免冠正面证件照,jpg格式,尺寸为295×413像素,大小20-100kb),并提供有效通信方式。
4.有关要求
(1)报考人员填写的信息必须与本人实际情况、报考条件相一致。凡弄虚作假者,一经查实,取消考试、聘用等资格。
(2)每位报考人员使用本人同一有效居民身份证进行报名和参加考试。
(3)报考人员在资格复审、面试、体检、考察等环节应通过“皖事通”APP实名申领“安康码”,考生在全部招聘过程中必须遵守新冠肺炎疫情防控的相关规定和要求。
(二)报名确认
报考人员报名后,于2021年4月23日11:30前登录颍上县人事考试网上报名系统查询是否通过资格审查。
报考人员可于2021年4月26日上午9:00至27日18:00从颍上县人事考试网上报名系统自行下载并打印《安徽省颍上第一中学2021年公开引进人才资格复审通知书》。
(三)资格复审
1.资格复审对象。通过网上资格审查人员即为资格复审对象。资格复审依据招聘公告规定的报考资格条件和应聘人员网上报名时提供的照片与信息进行。凡与报考资格条件要求不符或不能按规定提供证件材料的,则不能获得参加面试资格。
2.资格复审时间、地点详见《安徽省颍上第一中学2021年公开引进人才资格复审通知书》。
3.资格复审时,报考人员应提供本人有效居民身份证原件、学历证书原件、学位证原件、教师资格证原件或《中小学教师资格考试合格证明》、报名资格审查表以及与招聘岗位要求的相关材料,其中:
(1)全日制2021年应届毕业生未取得毕业证书须提供学校出具包含本人姓名、身份证号、所学专业、授予学位、取得学历学位证书时间等相关信息的证明,且须在2021年12月31日前提供招聘岗位所要求相应层次学历学位证书。
(2)机关、事业单位在编正式工作人员还须按干部人事管理权限提供单位和主管部门同意报考的证明。
以上各项报名证件和证明材料在提供原件的同时均需提供复印件。
(四)面试
1.面试采取无生上课形式进行,每位考生面试时间为15分钟,面试成绩满分100分,面试最低控制合格分数线为70分,面试成绩低于70分的取消进入下一环节资格。
2.面试时间、地点详见《安徽省颍上第一中学2021年公开引进人才面试通知书》(资格复审合格后现场发放)。
(五)体检
体检工作按照人力资源社会保障部、国家卫生计生委、国家公务员局《关于修订〈公务员录用体检通用标准(试行)〉及〈公务员录用体检操作手册(试行)〉有关内容的通知》(人社部发〔2016〕140号)和省委组织部、省人力资源社会保障厅、省卫生厅《关于进一步规范全省事业单位公开招聘人员体检工作的通知》(皖人社秘〔2013〕208号)和《安徽省教师资格申请人员体检标准及办法》等有关规定执行。
按照公布的岗位引进计划数1:1比例,按面试成绩(保留小数点后两位,四舍五入)从高分到低分依次等额确定拟参加体检人员名单,体检中如出现自愿放弃或体检不合格等情况,从高分到低分依次等额递补体检。在确定体检或递补体检人员名单时,若出现面试成绩并列的情况,实行加试,加试方案另行公布。
(六)考察
体检合格人员为考察对象,主要考察其政治思想、道德品质、业务能力、工作实绩、拟任岗位资格等情况。
根据《关于加快推进失信被执行人信用监督、警示和惩戒机制建设的实施意见》(皖办发〔2017〕24号)等文件精神,考察结束时考察对象仍属于失信被执行人的,考察环节不予合格(查询平台:中国执行信息公开网失信被执行人查询专栏http://zxgk.court.gov.cn)。
若因考察不合格等出现空缺名额的,可根据需要依次递补,若出现面试成绩并列的情况,实行加试,加试方案另行公布。考察合格人员为拟聘用对象。考察时间、地点另行通知。
(七)聘用
(1)考察合格人员名单公示7天,公示无异议或公示结果不影响聘用的,签订聘用协议,按照规定程序将有关材料报县人社局、县委编办,办理聘用、入编等相关手续。试用期一年,试用期满考核不合格的解除聘用关系。
(2)拟聘用人员于公示后一周内完成签约手续,否则视为自动放弃聘用资格。
(3)签约聘用的毕业生于2021年12月31日前提供学历、学位证书原件,否则,取消聘用资格。
(4)签约聘用人员暂无教师资格证的,两年内必须取得相应教师资格证,否则解除聘用关系。
五、待遇政策
“双一流”“985”“211”全日制普通高校本科毕业生、全日制普通高校硕士研究生,给予每人20万元购房补贴(分5年发放,每年发放4万元)。
六、本公告由颍上县委人才办、县委编办、县人社局、县教育局负责解释
有关招聘政策及考务、面试、体检、考察等后续相关信息,以网上发布的通知为准,请考生及时关注颍上教育资源网,否则责任自负。
附件:安徽省颍上第一中学2021年公开引进人才学历专业条件

监督电话:0558-4432616
联系电话:县教育局:0558-4432602
县人社局:0558-4410709
颍上县委人才办 颍上县委编办
颍上县人社局 颍上县教育局
2021年4月7日

