平阳县第三中学2022春季招聘公告
一、学校简介
平阳县第三中学创办于1956年,现为全日制民办普通高中。学校先后荣获浙江省一级民办普通高中、温州市重点中学、温州市首届“魅力民校”、温州市文明学校、浙江省二级普通高中特色示范学校等称号,并连续九年荣获平阳县人民政府高考专项嘉奖。
学校现有教职工145人,专任教师106人,教龄8年以上的中青年骨干教师66人,占比 62%;其中高级职称42人,获得硕士学历的教师10人,具有市、县级名优骨干教师荣誉称 号的教师达50多人。 师德高尚、业务精湛、学生满意、成绩突出是平阳三中考核衡量教师的重要标准。
二、办学理念
为学生成长成才提供专业教育服务。
三、办学目标
成为一所有特色的浙南品牌学校。
四、育人目标
培养具有家国情怀,拥有终生奋斗信念的三中人;
培养具有人文科学修养,拥有人生成功梦想的三中人;
培养具有人生智慧,拥有终身健康生活习惯的三中人。
五、校训
尊重、负责、合作、扬长
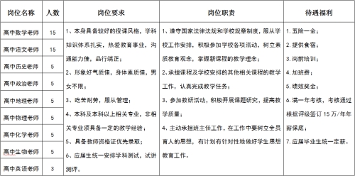
六、招聘岗位

七、联系方式
联系人:
胡老师15868009328(微信号:786183035)
0577-68607173
简历投递邮箱:
786183035@qq.com
八、学校地址
浙江省温州市平阳县昆阳镇万兴路175号

