浙江省杭州第二中学余杭学校(杭州市余杭第一中学)2023年第一批公开招聘部分高中事业编制教师笔试面试相关事项公告
根据《杭州市教育局所属事业单位2022年11月批次招聘公告》(2022年11月17日在杭州教育网发布)、《杭州市余杭区2023年第一批公开招聘部分高中事业编制教师公告》(2022年11月22日在余杭教育局教师招考系统发布)相关程序要求,现将笔试、面试相关事项公告如下。
一、笔试安排
笔试科目一门,内容为应聘岗位相关学科的专业知识。笔试成绩满分为100分。
(一)笔试时间、地点:
时间:2022年 12月17日(周六)上午9:30-11:30
地点:杭州市滨江区东信大道76号杭州第二中学滨江校区
(二)携带物品:
1. 身份证
2. 文具(注:所有科目考试均不能使用计算器)
3. 24小时以内核酸检测阴性证明材料(省外人员或有省外旅居史的人员进入校园,须到杭后进行一次核酸检测)。
(三)注意事项:
1. 应聘人员参加考试,必须严格遵循本次招聘考试相关的疫情防控指引要求(具体参照附件:杭州市教育局2022年12月10日公布的“杭州市教育局所属事业单位2022年11月批次教师招聘疫情防控指引”相关要求)。所有进入考点人员均实施亮码(健康码+行程码)、测温日常检查。
2. 考虑到入场防疫检测需要一定时间,请在考前1小时(上午8:30)到达考点,考前30分钟到达考场,考生一律从学校南门(东信大道)进校,开考后一律不得进入考场。
3. 参加考试的考生自备一次性医用外科口罩。在考点门口入场时,应提前戴好口罩,考试过程要求全程佩戴口罩。
4. 考试期间手机一律关机,手机和背包均放在教室外。
二、笔试成绩公布
本次招聘笔试成绩及入围面试名单于2022年12月17日15点左右在浙江省杭州第二中学校园网(http://www.hz2hs.cn)“通知公告”栏目进行公布。
三、入围面试考生资格复核
(一)资格复审时间:
时间:2022年12月18日7:30至8:30(未按时参加资格复审的,视作放弃面试资格)
地点:杭州第二中学滨江校区南门会客室
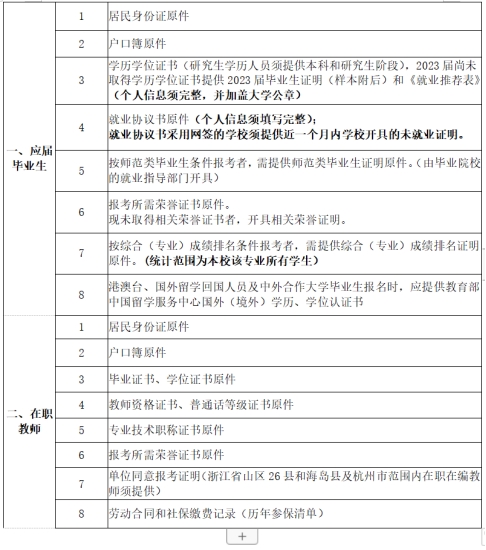
资格复审须提供如下材料原件和复印件:

四、面试
1. 面试报到时间、地点
报到时间:2022年12月18日上午8:30
报到地点:杭州第二中学滨江校区箴华音乐厅
2. 面试时长:准备20分钟,面试20分钟
3. 面试内容:学科片段试讲和回答问题的形式
4. 面试成绩计算:面试成绩满分为100分,合格分为60分。面试不合格者,不能列入考察、体检对象。
说课和回答问题满分均为100分,分别按50%、50%的比例折合成面试成绩,即面试成绩=说课成绩×50%+回答问题×50%。
5. 面试流程:应聘人员抽签确定顺序→按抽签顺序告知与应聘岗位学科相关的课题→按抽签顺序进行准备(20分钟/人)→按抽签顺序进行学科片段试讲(15分钟/人)→回答评委提供的问题(5分钟/人)
6. 面试试场安排:

7.面试时间安排:

面试人数超过10人的,时间依次顺延。
8. 面试成绩当天在浙江省杭州第二中学校园网(http://www.hz2hs.cn)“通知公告”栏目公布。
9. 面试结束后,在面试合格人员中,按考试总成绩从高分到低分,按1:1的比例确定考察和体检对象。考试总成绩计算公式为:考试总成绩=笔试成绩÷2+面试成绩÷2。
杭州市教育局所属事业单位2022年11月批次教师招聘疫情防控指引.doc
浙江省杭州第二中学
浙江省杭州第二中学余杭学校(杭州市余杭第一中学)
2022年12月11日

