陕西交通职业技术学院2023年公开招聘公告
一、学校简介
陕西交通职业技术学院是由陕西省人民政府举办的公办高等职业院校,以培养高素质交通技术技能人才为己任,建校70年来累计培养人才八万余名,被誉为“中国西部交通建设管理人才的摇篮”。
学校位于世界四大历史文化名城之一的古都西安,前身为成立于1952年的陕西省人民政府交通厅干部训练班,1956年改称陕西省交通学校,2001年升格高职院校定名为陕西交通职业技术学院,2011年由省交通运输厅划转至省教育厅管理,实行省教育厅、省交通运输厅共建机制。学校现建有文景、自强、太白三个校区;占地1161亩的通远校区正在建设之中,今年9月份,一期项目将交付使用,成为办学重要阵地。
学校现设有公路与铁道工程学院、建筑与测绘工程学院、汽车工程学院、经济管理学院、轨道交通学院、交通信息学院、马克思主义学院、通识教育学院、体育学院、继续教育与国际交流学院等教学单位,共开设全日制高职专业43个、成人教育专业40个。全日制专业中有国家骨干专业3个,教育部示范专业1个,陕西省高水平专业群3个,省级重点专业11个,省级综合改革试点专业6个,陕西省“一流专业”8个,获批职业技能等级证书考点24个,1+X证书试点专业32个。
学校秉承“德技并修、交融成才,知行合一、通达天下”的校训,坚持“依法治校、质量立校、人才兴校、特色强校”治校方略,以立德树人为根本任务,以培养高素质交通技术技能人才为己任,培育形成了爱岗敬业、追求卓越、严谨负责、争创一流的“陕西交院精神”,锻造出了吃苦实干、爱岗敬业、默默奉献、图强创新的“铺路石精神”。被命名为全国精神文明建设工作先进单位、国家优质高职院校、全国高职院校教学诊改试点首批复核院校、全国交通职业教育先进集体、全国交通职业院校思想政治工作先进单位、全国交通运输类信息化教学创新典范院校、教育部首批1+X证书制度试点院校、教育部首批现代学徒制试点单位、黄炎培职业教育优秀学校、教育部中德汽车机电项目优秀合作院校、陕西省“一流学院、一流专业”建设单位、陕西省“双高计划”高水平高职学校建设单位、陕西省优秀示范性高职院校、陕西省属高校领导班子考核优秀单位、陕西高校先进校级党委、陕西高校先进基层党委、全省思想政治工作先进单位、陕西省文明校园、陕西省平安校园、陕西省绿色学校、陕西省园林式单位、陕西省职业教育先进单位、陕西省高校辅导员队伍建设先进集体、陕西省高校毕业生就业工作先进集体、陕西高校共青团工作优秀单位等荣誉称号。
二、招聘计划
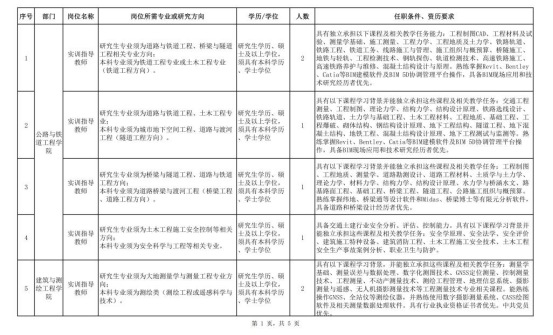
根据学校教育教学及管理工作需要,经学校党委研究,面向社会公开招聘工作人员46人。
(一)基本条件
1.具有中华人民共和国国籍;
2.遵守宪法和法律,具有良好的品行;
3.应届硕士研究生年龄不超过28周岁(出生于1995年1月1日后),博士研究生年龄不超过35周岁(出生于1988年1月1日后),具有中、高级专业技术职务、高校教师资格证书、企业工作经历的硕士研究生,紧缺专业、特别优秀的博士研究生年龄可适当放宽;
4.具有招聘岗位所需的学历、专业或技能条件。毕业证、学位证以及招聘岗位所要求的各类证书须于2023年7月30日前取得;
5.适应招聘岗位要求的身体条件;
6.具备招聘岗位所需的其他条件。其中,对工作经历有要求的,工作经历计算时间截止2023年1月1日。
(二)学历及专业条件
招聘岗位所需的具体条件以《陕西交通职业技术学院公开招聘岗位计划表》的要求为准。
三、招聘程序
本次公开招聘按照发布公告、网上报名、资格审核、考试(笔试及面试)、体检及心理健康测试、考察、公示、办理聘用手续等步骤实施。
(一)发布公告
通过陕西省教育厅(nttp://ww.sncdu.go.cn/)和陕西交通职业技术学院(http://ww.scct.cn/)网站向社会公布招聘的岗位、数量、资格条件等有关情况。
(二)网上报名
本次公开招聘工作采取网上报名,不设现场报名。
1.报名时间:发布之日起至2023年3月20日https://znpt.scct.cn/backstage/hr/page/recruit/#/passport/login注册,提交报名申请,应聘人员每人限报1个岗位,重复报名无效。应聘人员报名时将岗位所需材料按以下顺序扫描至一个PDF文件上传。
应届毕业生:个人简历,身份证,本科学历、学位证,硕士研究生毕业就业推荐表和岗位所需的相关证件;
往届毕业生:个人简历,身份证,本科和研究生学历、学位证,工作经历证明和岗位所需的相关证件。
其中留学归国人员须提供教育部留学服务中心出具的《国(境)外学历学位认证书》。岗位条件中政治面貌要求是中共党员的,须提供所在党组织出具的党员证明材料。
博士研究生可将个人详细简历、科研成果、突出工作业绩,荣誉获奖等相关资料发送至邮箱:scctrsc@163.com。
(三)资格审核
学校根据招聘岗位所需条件对报名人员进行资格初审。审核通过人员携带应聘所需资料原件及《陕西交通职业技术学院公开招聘工作人员报名表》、《2023年公开招聘笔试考生健康承诺书》到陕西交通职业技术学院进行现场确认,经工作人员审核无误后,发放准考证。
(四)考试
1.笔试:公共基础知识及公文写作
2.面试:面试由试讲及答辩组成,试讲重点测试应聘人员的专业素质能力;答辩重点测试应聘人员的语言表达能力、逻辑思维能力、专业知识运用能力、实际工作经验等。
3.开考比例
开考比例原则上按参加人数与招聘岗位数3:1确定,学校紧缺特殊岗位不足3:1的,按照实际人数参加。
未达到规定开考比例的,招聘计划数予以核减或核销,并于在陕西交通职业技术学院人事处官网人才招聘栏目公布。
4.考试成绩
笔试、面试环节,由学校根据实际情况设置合格成绩线,如未能达到合格成绩,不予录用。
成绩排名按照笔试占60%,面试占40%比例计算加总。考试成绩将在学校网站予以公布,咨询电话029-86405971。
(五)体检及心理健康测试
学校按照应聘者考试成绩排序,结合招聘岗位公布情况,按照1:1的比例确定参加体检及心理健康测试人员,参加体检人员自行前往市级及以上三甲医院进行,并出具体检结论,体检费用由考生自理。心理健康测试由学校统一组织进行,不按时参加体检及心理健康测试的考生视为自动放弃聘用资格。
(六)考察
体检合格并通过心理测试的人员方可确定为考察对象,学校对考察对象的思想政治、道德品质、能力素质、学习和工作实绩、遵纪守法、廉洁自律等方面的具体情况进行深入考察了解。
(七)公示
经考察合格的人员,确定为拟录用人员,须在学校网站进行公示,公示期为5个工作日。
(八)办理聘用手续
对于公示期满无异议人员,学校与其签订聘用合同,明确试用期及聘用期限,严格按聘用合同进行管理。被聘用人员应在规定时间内到学校报到,7天内无故不报到的,取消聘用资格。如被聘用人员因体检、考察政审、公示、聘用审批等环节出现不合格或放弃应聘形成的缺额,学校将按照有关应聘人员考试总成绩从高到低依次择优录用,且仅递补录用一次。
四、其他要求
应聘人员须按要求如实提供相关信息,对所提交应聘材料的真实性、准确性负责。在招聘过程中,应聘人员提供虚假材料或存在其他不符合招聘要求的,学校有权取消其考试或录用资格,已经聘用的,解除聘用关系,所有责任由应聘人员承担。
五、联系方式
联系地址:西安市经开区文景路19号陕西交通职业技术学院人事处(明远楼2007室)
联 系 人:高老师 李老师
联系电话:029-86405971 18392083665
监 督 人:刘老师
监督电话:029-86405895
附件:《陕西交通职业技术学院2023年公开招聘岗位计划表》





2023年1月20日

