2024年上半年中小学教师资格考试(面试)将于5月11-12日进行,现就报名有关事项公告如下:
一、报名条件
申请在海南省报名参加中小学教师资格考试(面试)的人员应遵守宪法和法律,热爱教育事业,具有良好的思想品德;符合申请认定教师资格的体检标准;符合海南省认定中小学教师资格规定的条件,同时符合以下(一)、(二)、(三)条的有关条件:
(一)笔试各科成绩合格且在有效期内的以下人员可在我省报名参加中小学教师资格考试(面试):
1.户籍在海南省内的社会人员;
2.持有海南省有效期内居住证的社会人员(办理回执不能作为报名依据);
3.在海南省就读的或海南省户籍在外省就读的全日制普通高等学校四年制三年级及以上的在校生、五年制四年级及以上的在校生、初中起点五年制“3+2”五年级在校生、高中起点五年制“3+2”四年级及以上的在校生,可以报名参加与本人毕业时取得学历层次相应科类的教师资格考试;全日制在校研究生可以报考各学段教师资格考试;
4.在海南省服役的现役军人和武警(报名时在“居住证申领地”一栏选填服役所在地);
5.在海南省生活、居住的港澳台居民。
(二)报考人员还应当符合以下学历等要求:
1.报考幼儿园教师资格的应当具备大学专科毕业及以上学历,2011年及以前入学并取得毕业证书的我省中等职业学校学前教育专业(幼师班)学生,也可报考幼儿园教师资格;
2.报考小学教师资格的应当具备大学专科毕业及以上学历;
3.报考初级中学、高级中学、中等职业学校文化课和专业课教师资格的应当具备大学本科毕业及以上学历;
4.报考中等职业学校实习指导教师资格的应当具备大学专科毕业及以上学历。
上述所有学历要求均为“毕业”,“结业”、“肄业”均不符合教师资格认定的学历要求。
(三)被撤销教师资格的人员,5年内不得报名参加考试;受到剥夺政治权利,或故意犯罪受到有期徒刑以上刑事处罚的,不得报名参加考试。
二、报名要求
(一)报名前应认真阅读本公告的内容,确保本人符合我省中小学教师资格考试(面试)的报考条件。
(二)确保本人报名信息填报真实、准确,没有弄虚作假。
考生在我省参加面试报名时,必须做到以上两点要求,否则即使面试成绩合格而获得教育部教育考试院颁发的《中小学教师资格考试合格证明》,也不能在我省成功认定中小学教师资格,由此而产生的一切后果由考生本人负责。
三、报名办法及时间
(一)报名办法
我省中小学教师资格考试(面试)采用网上报名、网上审核、网上交费的办法,考生报名不需要现场.递交材料。
(二)报名时间
1.网上注册:在海南省2024年上半年中小学教师资格考试(笔试)报名期间注册信息的考生不用重新注册,其他考生需要重新注册,填写真实姓名、证件类型、证件号码及手机号等信息,注册信息必须与证件信息一致。每个手机号只能注册一次,并接收短信验证。重新注册不影响考生已获得的笔试和面试成绩。
2.网上报名:4月12日10:00—15日16:00。
3.审核时间:4月12日10:00—16日16:00。
注:4月15日16:00前已提交过报名信息的考生,在审核期间内可以重新提交,等待审核。16日16:00后,所有考生均无法提交报名、审核信息。
特别提醒:网上资格审核仅对考生的报考条件进行审查,考生姓名、照片、报考科目的准确性由考生自己负责。一经审核通过,报考信息不得更改。
4.缴费时间:审核通过即可缴费(已完成缴费的,概不退费),缴费截止时间为4月17日24时,逾期不能缴费。没有在规定时间内交纳考试费的考生将按未报名处理,逾期不再受理补报。
(三)报名流程:

四、收费
根据海南省物价局、海南省财政厅琼价费管[2015]302号文件规定,我省中小学教师资格考试(面试)收费标准如下:

收费采取网上交费方式,具体网上支付银行列表见附件1。
五、报名注意事项
(一)考生报名参加我省中小学教师资格考试(面试),必须符合我省中小学教师资格考试(面试)报名条件,并如实填写报名信息。若弄虚作假获取中小学教师资格考试(面试)资格,即使获得教师资格考试合格证明,一经查实,仍将按照有关规定予以处理。
(二)考生须本人登录教育部中小学教师资格考试网报名系统进行报名,并对本人所填报的个人信息和报考信息的真实性、准确性、有效性负责。禁止委托培训机构或学校团体代替报名,如因违反而造成信息有误,责任由考生本人承担。
(三)考生在网上报名时,请务必根据考区开考科目选择考区,否则将不能参加考试,由此造成的后果由考生本人负责。
(四)考生所报类别各科目笔试成绩均合格且合格成绩在有效期内,才具备面试报名资格。
(五)本次报名注册需要核验考生手机号。每个手机号只能注册一次,需要先接收短信验证。未报考海南省2024年上半年教师资格考试(笔试)的考生,在面试报名前需要重新进行注册和填报个人信息,重新注册不影响之前已取得的考试成绩。
(六)考生忘记密码可通过以下三种途径重置密码:
1.自助重置密码。考生可通过回答注册时预设的“密码保护问题”自助重置密码。
2.短信获取密码。考生可通过报名注册时所填写的手机号码短信获取密码(手机短信为考生重新获取密码的重要途径,在参加中小学教师资格考试期间,请考生慎重更换手机号码)。
3.拔打教育部教育考试院客服电话(010-82345677)。考生可在工作时间内通过拨打教育部教育考试院客服电话进行密码重置。
(七)准考证由考生自行登录报名系统下载、打印,打印准考证开放日期:5月6-12日。
六、面试时间及考点设置
面试时间:2024年5月11-12日。
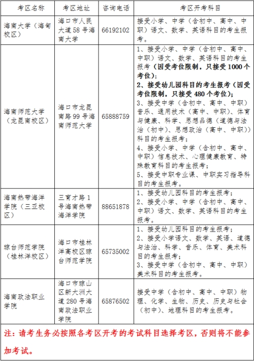
我省2024年上半年中小学教师资格考试(面试)共设海南大学(海甸校区)、海南师范大学(龙昆南校区)、海南热带海洋学院(三亚校区)、琼台师范学院(桂林洋校区)和海南政法职业学院等五个考区,报名结束后各考区根据实际报名情况设置考点,考生参加考试的考点名称和地址以准考证上的为准。现将考区信息公布如下:

七、面试科目设置
(一)幼儿园教师资格考试(面试)不分科目。
(二)小学教师资格考试(面试)科目分为:语文、英语、道德与法治、数学、科学、音乐、体育、美术、心理健康教育、信息技术、特殊教育,共11个学科。
(三)初级中学教师资格考试(面试)科目分为:语文、数学、英语、物理、化学、生物、道德与法治、历史、地理、音乐、体育与健康、美术、信息技术、历史与社会、科学、心理健康教育、特殊教育,共17个学科。
(四)高级中学教师资格考试(面试)科目分为:语文、数学、英语、物理、化学、生物、思想政治、历史、地理、音乐、体育与健康、美术、信息技术、通用技术、心理健康教育、特殊教育,共16个学科。
(五)中职文化课教师资格考试(面试)科目与高级中学相同,中职专业课、中职实习指导教师资格考试的面试科目有农林牧渔类、资源环境类、能源与新能源类等19个大类,由考生根据自己的专业选报相应的科目。
八、面试形式与程序
(一)面试形式。中小学教师资格考试(面试)采取结构化面试、情境模拟等方式,通过备课(或活动设计)、试讲(或演示)、答辩(或陈述)等环节进行。
(二)面试程序。面试统一使用教育部教育考试院研制的面试测评软件系统。考生经过候考、抽题、备课、回答规定问题、试讲(演示)、答辩等环节完成面试。原则上备课时间20分钟,面试时间20分钟。
程序如下:
第一步:候考。考生持面试准考证、身份证,按时到达考点,进入候考室候考。
第二步:抽题。按考点安排,登录面试测评系统,计算机从题库中随机抽取试题(幼儿园类别考生从抽取的2道试题中任选1道,其余类别只抽取1道试题,中职专业课、中职实习指导不通过计算机系统抽题),考生确认后,计算机打印试题清单。
第三步:备课。考生持试题清单进入备课室,领取备课纸,撰写教案(或活动演示方案),准备时间20分钟。
第四步:回答规定问题。考生由工作人员引导进入指定面试室,回答2个规定问题,时间5分钟左右。
第五步:试讲/演示。考生按照准备的教案(或演示活动方案)进行试讲(或演示)。时间10分钟。
第六步:答辩。考官围绕考生试讲(或演示)内容进行提问,考生答辩。时间5分钟左右。
第七步:评分。考官依据评分标准对考生面试表现进行综合评分,通过面试测评软件系统提交评分。
九、面试项目及分值
中小学教师资格考试(面试)满分100分,各项目分值具体如下(中职教师面试分值同中学教师):

十、违规处理
中小学教师资格考试属于“法律规定的国家考试”。在考试过程中,考生如有违反考试管理规定的行为,将严格按照《教师资格条例》《国家教育考试违规处理办法》(中华人民共和国教育部令第33号)处理,出现“组织作弊”“为他人提供考试作弊器材或者其他帮助”“向他人非法出售考试试题答案”“代替他人或者让他人代替自己考试”等触犯法律者,将遵照《中华人民共和国刑法修正案(九)》移交公安司法部门严肃处理。
十一、成绩查询
2024年上半年中小学教师资格考试(面试)成绩预计将于2024年6月14日公布,面试成绩只公布考生等级成绩(合格或不合格),考生自行登录教育部中小学教师资格考试网(http://ntce.neea.edu.cn)输入本人姓名和身份证号码即可查询本人2024年上半年中小学教师资格考试(面试)成绩。
十二、获取合格证明
取得中小学教师资格考试合格成绩者(笔试和面试均合格)可获得中小学教师资格考试合格证明。根据教育部教育考试院通知要求,中小学教师资格考试合格证明不再统一发放纸质证明,合格考生直接通过教育部教育考试院网站查询、打印《中小学教师资格考试合格证明》提供给中小学教师资格认定部门使用。《中小学教师资格考试合格证明》是考生认定教师资格的必备条件。中小学教师资格考试合格证明有效期为3年。
为确保考生顺利参加面试,请注意省考试局网站(http://ea.hainan.gov.cn/)发布的相关信息。
附件:1.中小学教师资格考试笔试报名网上支付银行列表
2.面试考生须知
海南省考试局
2024年4月1日
附件1

附件2
面试考生须知
一、考生须携带《准考证》(纸质)和有效期内的居民身份证/港澳台居民居住证/港澳居民来往内地通行证/台湾居民来往大陆通行证(五年有效期)参加考试,“两证”缺一不可。如《准考证》上的“姓名”和“身份证号”信息与所持规定证件上的不一致,不得参加考试。
二、考生应按照《准考证》上规定的时间进入候考室。在截止进入候考室时间15分钟之后的迟到考生,不得参加面试,面试成绩按“缺考”处置。
三、考生要携带必要的文具(如签字笔等)进入候考室,禁止携带各种文字材料以及具有发送、接收信息或录音录像功能的电子设备(如手机、耳机、智能手表等)进入“抽题室”“备课室”“面试室”,如有违反,将按作弊处理。
四、考生自进入候考室起,要遵守秩序,保持安静,听从考点工作人员指令与安排,进入指定区域做好相关准备。
五、考生备课时,应将本人《准考证》和有效期内的居民身份证/港澳台居民居住证/港澳居民来往内地通行证/台湾居民来往大陆通行证(五年有效期)放在课桌的指定位置,以便核验。“备课”时间为20分钟。
六、考生须在考点工作人员引导下进入“面试室”。面试时,试讲须按照“讲课”形式进行,“说课”形式不予给分。
七、面试结束后,考生应向考官提交抽取的面试试题清单及备课纸,在得到考官许可后领取“出场证”离开面试考场,不得向面试考官询问面试结果和分数,不得在考场附近大声喧哗。如将试题清单、备课纸等相关材料带离考场,按《国家教育考试违规处理办法》等规定进行处理。
八、考生应诚信参加考试,自觉服从考试工作人员管理,不得以任何理由妨碍考试工作人员履行职责,不得扰乱考场及其他考试工作场所的秩序。考生如有违纪、作弊等行为,将按照《国家教育考试违规处理办法》(33号令)等规定处理;有作弊情形的将依据《教师资格条例》的相关规定3年内禁止参加教师资格考试。如情节严重、触犯刑法,将报送公安部门,依法处理。

