北京亦庄实验中学2025年校园招聘信息
北京亦庄实验中学,是由北京市十一学校与北京经济技术开发区联合创办的一所集初中部、高中部(含国际课程项目)于一体的公立完全中学,是北京市政府教育城乡一体化工程之一,被北京市教委批准为“综合教育改革实验学校”。
招聘需求
1.2025届优秀硕士、博士毕业生。
2.热爱教育教学,本、硕(博)期间所学专业均需与应聘岗位相关。
3.具有相应学科教师资格证书。
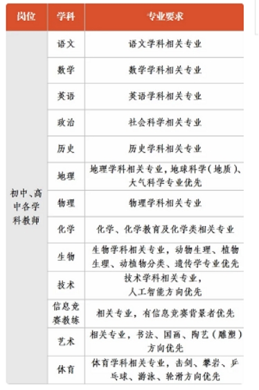
招聘岗位

联系方式
1.简历请投递至邮箱:
jobbjea@bjeaedu.com,
邮件主题及简历按下格式命名:
应届生招聘+姓名+应聘学科+硕博士毕业学校+本科毕业学校+联系电话+联系邮箱。
2.此招聘公告长期有效,如简历通过,我们将尽快安排笔面试。
3.如想了解更多信息,您可以访问以下链接或致电学校人力资源部。
1)咨询电话:
010-87551521 丁老师、云老师
2)学校官网:
http://www.bjeaedu.com

