复旦大学2025年度基础教育优秀人才引进和教师招聘公告
为进一步提升复旦大学附属中小学、幼儿园办学水平和教育质量,优化基础教育师资队伍结构,办好人民满意的教育,现启动复旦大学2025年度基础教育优秀人才引进和教师招聘工作,诚邀广大基础教育优秀人才、优秀教师加入复旦大学基础教育团队!
基础教育优秀人才引进
引进单位
复旦大学第二附属学校
复旦大学附属徐汇实验学校
复旦大学附属闵行实验学校
引进岗位
初中、小学优秀教师,学科不限。
引进条件
本科及以上学历,原则上45周岁以内(特别优秀的可适当放宽),满足以下条件之一:
1.全国模范教师、全国优秀教师、全国优秀教育工作者、全国优秀班主任、获国务院发放的政府特殊津贴者;
2.具有正高级教师专业技术职务任职资格;
3.获得省级及以上教育行政主管部门授予的“特级教师”称号,或省级及以上教育行政主管部门评定的名教师、名班主任等荣誉称号;
4.在省部级及以上教育教学比赛中获得较高奖项或突出成果。
待遇保障
1.纳入事业单位编制,按照国家相关政策,享受相应的薪酬福利待遇。
2.薪酬与相关工作条件面议。
3.提供有利于教师终身发展与成才的事业环境,共享一流教育资源和良好工作条件。
报名方式
登录招聘系统:http://zp.fudan.edu.cn,点击“2025年度中小学幼儿园教师招聘计划”,查看岗位计划,选择“优秀人才引进”并投递简历。
应聘者所提供的申请材料必须真实有效,并按照要求上传清晰的本人近期免冠正面证件照、学历学位证书扫描件、专业任职资格证书扫描件等附件材料。
报名截至2024年12月5日17:00。
联系方式
基础教育集团:021-65643367
李老师 龚老师
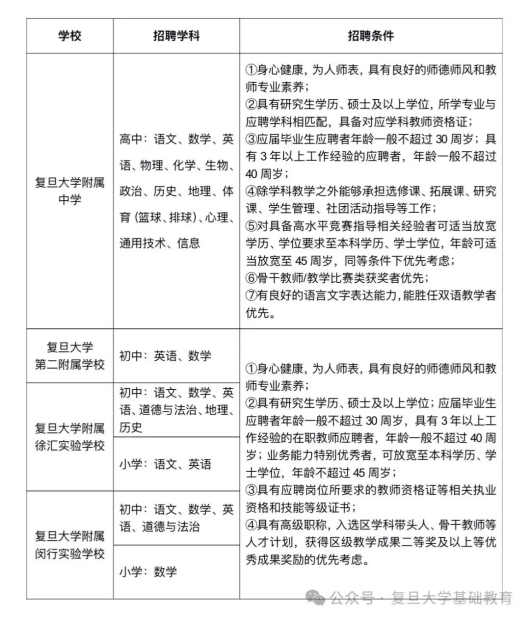
基础教育一线教师招聘
招聘岗位和招聘条件
(各类岗位共计11个)

薪酬待遇
1.纳入事业单位编制,按照国家相关政策,享受相应的薪酬福利待遇。
2.提供有利于教师终身发展与成才的事业环境,共享一流教育资源和良好工作条件。
招聘流程
1.在线报名。登录招聘系统:http://zp.fudan.edu.cn,点击“2025年度中小学幼儿园教师招聘计划”,查看岗位计划,选择“一线教师招聘”并投递简历。
应聘者所提供的申请材料必须真实有效,并按照要求上传清晰的本人近期免冠正面证件照、学历学位证书扫描件、专业任职资格证书扫描件等附件材料。
报名截至2024年12月5日17:00。
2.资格审查。各学校按照教师招聘基本条件及具体岗位要求进行资格审查。
3.统一笔试。资格审查通过人员参加统一笔试,考核通过者方可具备推荐资格。
4.学校推荐。各学校按照“以德为先、德才兼备”原则,对申请人进行综合全面评估,推荐候选人。
5.确定人选。复旦大学基础教育招聘工作小组对各学校推荐的候选人进行审议,确定拟聘用人选。
6.体检。候选人员到二级甲等以上医院进行体检。
7.人才测评。拟聘人选需参加区教育系统教师招聘考试,考核合格后,给予正式聘用资格。
8.公示、报到。对拟聘人员进行公示,公示结果不影响聘用的,报学校审批后办理入职手续。
联系方式
基础教育集团:021-65643367
李老师 龚老师
招聘单位简介
复旦大学附属中学
复旦大学附属中学是首批上海市实验性示范高中,受上海市教委和复旦大学双重领导。自1950年建校以来,学校始终坚持社会主义办学方向,落实立德树人根本任务,遵循基础教育规律,坚持以学生发展和培养为中心,形成了“重基础、重能力、重创新和重个性”的人才培养特色,培养出了一大批优秀的学生,获得社会的广泛赞誉。
【地址】上海市杨浦区国权路383号
复旦大学第二附属学校
复旦大学第二附属学校是复旦大学与杨浦区共建共管的高水平九年一贯制公立学校,于2019年4月由原复旦大学第二附属中学、复旦大学附属小学强强联手合并成立。复旦二附校新校园主体坐落于新江湾城北部,校园环境优雅,配备高规格的现代化教育教学设施。复旦二附校发挥复旦大学附属九年一贯制学校的办学优势,传承复旦大学博雅教育之思想,秉承复旦大学“博学而笃志,切问而近思”的校训,以“给学生更宽广的教育,让学生全面可持续发展”为办学目标,营造“严谨、勤奋、自主、创新”的校风,培养基础扎实、素质全面、乐于探究、勇于担当的小复旦人。
【地址】新江湾校区:上海市杨浦区恒学路100号;邯郸校区:上海市杨浦区政修路130号
复旦大学附属徐汇实验学校
复旦大学附属徐汇实验学校(九年一贯制)成立于2019年,由徐汇区人民政府和复旦大学共建共管。学校传承复旦博雅教育文化理念,秉持“博学而笃志,切问而近思”的校训,营造“勤奋、自主、求实、创新”的校风,在“以更宽广的教育,成就教师,发展学生,让每一个梦想快乐启航!”的办学理念的引领下,全面贯彻党和国家的教育方针,积极推进素质教育,充分依托复旦大学和徐汇教育的双优势平台,在传承中发展,在发展中创新,努力为培养“基础扎实、学有所长、自信明理、勇于担当的小小复旦人”创造良好的成长环境,将复旦大学附属徐汇实验学校打造成一所让社会满意、令家长放心、受学生喜爱的一流优质学校。
【地址】上海市徐汇区华容路158号
复旦大学附属闵行实验学校
复旦大学附属闵行实验学校成立于2020年,是由复旦大学和闵行区人民政府共建共管的一所九年一贯制公办学校。复旦闵行实验学校传承复旦博雅教育之思想,秉承复旦大学“博学而笃志,切问而近思”的校训,营造“文明、健康、团结、奋发”的校风、“刻苦、严谨、求实、创新”的学风,以学生发展为本,发扬追求卓越的进取精神,重基础、重能力、重创新和重个性,培养具有爱国情怀、人文素养、科学精神、宽广视野、探究能力的小复旦人,建设学生喜爱、教师认可、家长满意、有一定社会影响力的高品质一流学校。
【地址】上海市闵行区梅陇西路1566号

