陇南市科技技工学校教师招聘公告
陇南市科技技工学校是由甘肃省人力资源和社会保障厅批复成立的一所以培养中高级职业技能人才为目标的全日制技工院校,为陇南市第一所现代化技工院校。学校位于陇南市武都区柏林镇,占地60余亩,学校有四层教学楼一幢,内设教室24间,可容纳学生1000人;建有四层宿舍楼两栋,可容纳住校生800人;建有可容纳400人的餐厅,餐厅内配备不锈钢餐桌100套,建有可一次性容纳80人的图书室及电子阅览室;另建成塑胶跑道、足球运动场及羽毛球场、篮球场、多功能厅等配套设施齐全,教学设备先进环境清晰优雅管理科学规范。
为全面实施人才强校战略和学校标准化建设发展规划、加强学科专业建设,全面提升办学水平,现面向社会招聘有志之士共谋发展。
一、招聘条件

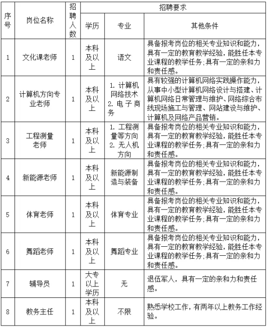
二、岗位要求
1.有相关岗位的工作经验者优先录用;
2.有职业资格证书、高级技工证书(即中高级资格证书或高级技工、技师证书)或者参加过省市技能大赛获奖者优先录用。
3.有坚定的教师从业意愿,品行操守规范,能为人师表。
4.专业知识扎实,相关知识面广,有教师的潜能和价值取向。
5.有较强责任心和事业心,具备适应岗位的身心条件。
三、招聘程序
1.应聘时间:2025年1月12日早上9:00。凡符合条件且有意愿应聘者,应聘时带上本人简历、各层次毕业证、资格等级证书、获奖证书等相关材料。
2.面试地点:陇南市武都区柏林镇陇南市科技技工学校
3.薪资待遇:经学校招聘领导小组面试考察通过的聘用人员一经聘用,以同工同酬方式签订聘技龄用合同,缴纳五险一金。
联系电话:王老师:19968568999(微信同号)
陇南科级技工学校
2025年1月8日

