长沙市麓山梅溪湖实验中学2024年第二轮公开招聘工作具体安排
根据《2024年长沙市教育局所属事业单位第二轮公开招聘教职工简章》(以下简称“《简章》”)的规定,现将我校招聘工作具体安排公布如下:01、招聘岗位、职数及报考对象

02、报名和资格初审要求
1、本次公开招聘工作的报名采取网上提交材料的方式进行。材料提交截止时间为2024年1月17日(星期三)中午12:00(网络报名时间为2024年1月13日中午12:00至2024年1月17日中午12:00)。未按时提交材料的视为自行放弃报考。
2、报考人员须符合“报考资格条件”(见《简章》第三条)。
3、我校仅接受报考人员最后一次提交的报考材料,所提交材料不齐或不符合岗位资格条件要求的,均视为资格不符。
4、报考人员提交材料的方式为:登录人事招聘服务平台(https://register.jobgov.com/promptlogin/08dc1283-b2fb-4003-88b8-42b9686164f5),根据报考人员类别提交对应的证件证书的原件的扫描件。
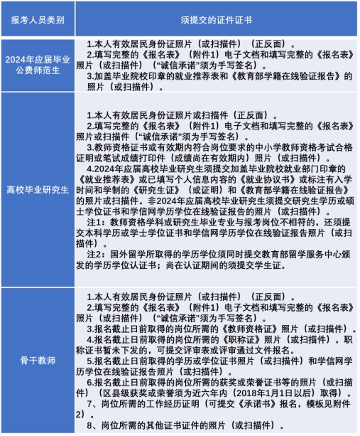
5、报考所需证件证书材料见下表:

6、学校将于2024年1月17日17:00左右公布仅限公费师范生报考的岗位《报名情况的通知》(含资格初审合格人员名单),请考生关注查阅。
03、笔试
仅限高校毕业研究生报考的岗位和仅限骨干教师报考的岗位,报考人员均须参加笔试。笔试具体安排及要求如下:
1、笔试定于2024年1月20日(星期六)上午进行。我校将于2024年1月19日中午12∶00左右在学校官网公布笔试考场及座号安排。报考人员均需凭本人有效居民身份证原件、在有效期内的临时身份证或有本人照片的户籍证明(不可用电子身份证、驾照、护照或乘车乘机临时身份证明等替代)方可参加笔试。
2、笔试内容为本学科专业知识,时长均为90分钟,满分均为100分,合格分数线为60分(含),低于笔试合格分数线的考生不进入后续环节。
3、笔试成绩于2024年1月20日(星期六)16∶00左右在学校官网公布。对笔试成绩有疑议者,可于2024年1月20日17∶00前向邮箱1973736841@qq.com提交核分申请。核分结果在提交核分申请的邮箱反馈。
4、笔试成绩高于60分(含)的人员,以招聘岗位职数为基数,按1:5的比例依笔试成绩从高分到低分确定入围资格初审人选(比例内末位人员分数相等的均入围)。出现资格不符或放弃入围情况时,依笔试成绩从高到低依次递补(递补不超过两次);不足1:5比例时,以实际入围人选进入资格初审环节。
5、笔试后入围考核人员名单将于2024年1月20日18∶00左右在学校官网公布。出现核分结果与公布的笔试成绩有不同情况时,同时公布《核分成绩的通知》。
04、考核
1、参加考核的人员为笔试后入围考核的人员和仅限公费师范生报考岗位的资格初审合格人员。
2、仅限公费师范生报考岗位的资格初审合格考生应于2024年1月18日(星期四)上午8∶00到学校麓山楼301室集合,否则视为自行放弃;
笔试后入围考核的考生应于2024年1月21日(星期日)上午8∶00到学校麓艺楼剧场集合,否则视为自行放弃。
3、考生须凭本人有效居民身份证原件、在有效期内的临时身份证或有本人照片的户籍证明(不可用电子身份证、驾照、护照或乘车乘机临时身份证明等替代)参加考核,否则不能参加考核。考核时考生不得自带任何资料。
4、考核办法
①考核顺序由考生抽签确定。
②高中体育(排球)、高中体育(羽毛球)、高中体育(健美操)岗位的考核由面试、试教、技能测试组成,其他岗位的考核由面试、试教组成,面试、试教、技能测试满分均为100分。面试、试教时长共12分钟,准备时长共30分钟。高中体育(排球)、高中体育(羽毛球)、高中体育(健美操)岗位的技能测试办法见下表:

③考核各项目得分均为所有评委评分去掉一个最高分和一个最低分后的平均分(四舍五入后保留两位小数,下同)。
④每位考生的考核成绩通知书在其后两位考生考核结束后依次领取。
⑤考核由面试、试教组成的,按3∶7的比例合成考核成绩,由面试、试教、技能测试组成的,按2∶3∶5 的比例合成考核成绩。考核成绩于考核结束后当天在学校网站公布。
⑥考核成绩满分为100分,合格分数线为80分(含),低于考核合格分数线的考生不进入后续环节。
05、资格复审材料复核(含签订《预录用意向协议书》)
1、以岗位计划数为基数,按1∶1的比例依总成绩从高分到低分确定入围人选。总成绩相同的,考核成绩高者入围;考核成绩相同的,则考核占比高的项目成绩高者入围。
2、学校将复核查验入围人员的报考材料,并与符合报考条件的入围人员签订《预录用意向协议书》。已在本次公开招聘中的其他学校签订《预录用意向协议书》人员,视为自行放弃与我校签订《预录用意向协议书》。出现资格不符或放弃预录用情况时,按总成绩从高到低依次确定递补人选。
3、公费师范生入围人员按照报名时须提交的证件证书和材料(原件和复印件),于2024年1月19日(星期五)上午9:00到学校麓山楼502室集合,未按时到达者视为自行放弃。
高校毕业研究生和骨干教师入围人员按照报名时须提交的证件证书和材料(原件和复印件),于2024年1月22日(星期一)上午9:00到学校麓山楼502室集合,未按时到达者视为自行放弃。
06、联系
联系电话:0731-88863198;0731-88663158
(工作日上午8:00--11:30 、下午 14:00--17:30)
学校地址:长沙市岳麓区瞻星西路6号
学校网址:http://lsmxh.csedu.gov.cn/
附:
1.《报名表》
2.《承诺书》

扫描二维码下载附件

